Zoning & Permits
Procedures for Zoning Permits
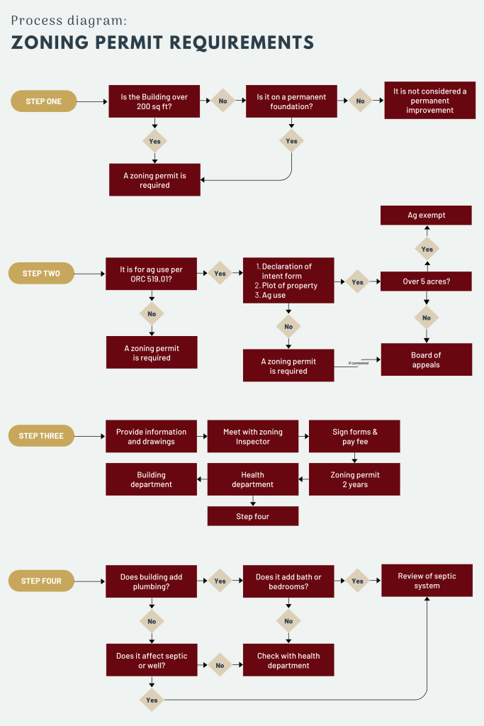
All buildings above 200 sq. ft. must have a zoning permit and a building permit.
All requests for Zoning Permits must have a plot drawing showing the following:
- Location of any existing structures
- Where the new structure is to be placed on the property
- Overall size of the new structure
- Statement of the height of the structure to the peak of the building from the ground
- Measurements from ALL property lines
- Measurements from well and septic (min. 10 feet per Health Department)
- Unless attached 10 feet min distance from any other structure (as a fire break)
Cost of permit is based on the square footage of the structure.
Agriculture Exemption additionally requires a Declaration of Intent and explanation as to how structure complies with ORC code (519.01).
After obtaining a Zoning Permit, the Health Department should be contacted.
Then contact the Darke Building Department.
Zoning inquiries can be sent to: zoning@townshipofgreenville.org

